文章详细页面
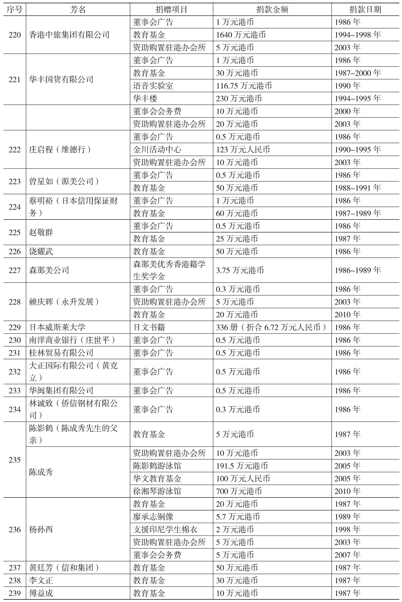
建校以来各界人士捐赠华侨大学芳名榜(1961~2012年)
- 作者:
- 出版日期:2014年07月
- 报告页数:15
- 报告大小:0.99MB
- 报告字数:18307 字
- 所属丛书:
- 所属图书:华侨大学年鉴(2013)
- 浏览人数:0
- 下载次数:4
在线阅读
华侨大学年鉴(2013)

续表

续表

续表

续表

续表

续表

续表

续表

续表

续表

续表

续表

续表

续表

续表
');" class="a2">收藏
(董事会办公室供稿)

华侨大学年鉴(2013)

续表

续表

续表

续表

续表

续表

续表

续表

续表

续表

续表

续表

续表

续表

续表